爱彩8 聚氨酯下游制品专用抗氧剂推荐产品 聚氨酯制品专用抗氧剂 1、抗烧芯剂 抗氧剂名称 特点 qg02a 含bht,性价比高,抗烧芯, qg25...
聚氨酯下游制品专用抗氧剂推荐产品
聚氨酯制品专用抗氧剂

1、抗烧芯剂
抗氧剂名称 特点
爱彩8qg02a 含bht,性价比高,抗烧芯,
qg25 优异的抗烧芯能力,
爱彩8qg39 优异的抗烧芯能力,添加量少,
qg48d 优异的抗烧芯能力,较佳的抗黄能力,
建议添加量/ppm
4500~5000
4500~5000
3000~4000
4500~5000
qg40 优异的抗烧芯能力,低voc,较佳的抗黄能力, 4500~5000
2、抗热压剂
抗氧剂名称 特点
qg202 液体,提高鞋材绵、内衣棉的抗热氧化能力
爱彩8qg203 液体,提高鞋材绵、内衣棉的抗热氧化能力
爱彩8qg302 液体,提高鞋材绵、内衣棉的抗热氧化能力
爱彩8qg303 液体,提高鞋材绵、内衣棉的抗热氧化能力
3、抗黄剂
抗黄剂名称 特点
建议添加量/%
1-2,可搭配抗黄剂使用
1-2,可搭配抗黄剂使用
1-2,可搭配抗黄剂使用
爱彩81-2,可搭配抗黄剂使用
建议添加量/%
qg113 鞋材棉,紫外a和b段都有较强吸收,摆放佳,
综合性能优于qg165,。b法4级,a法4-4.5
级
爱彩8qg130 鞋材棉,对紫外a波段吸收强烈,b段吸收弱
爱彩8于qg113,摆放佳。b法4级,a法4-4.5级
qg132 鞋材棉,紫外a和b段都有较强吸收,耐水解
性好,摆放弱于qg113。b法4级,a法4-4.5
级
根据下游客户发泡海绵
爱彩8密度不同,添加量会不同
程度地增减,针对鞋材
爱彩8棉:20-30密度,通常添
爱彩8加6份,40-50密度添加
4-5 份,60-80 密度,添
加3-4份。
qg165 鞋材棉,紫外a和b段都有较强吸收,摆放佳,
略弱于qg113,综合性价比更高。b法4级,a
法4-4.5级
qg208 不含荧光和色浆,鞋材棉和内衣棉,紫外a和
b段都有较强吸收,摆放佳,耐水解优异,不
爱彩8环保。b法4级,a法4-4.5级
qg184 不含荧光和色浆,内衣棉,静棉摆放和热压摆
爱彩8放性能优异,紫外b段吸收强烈,紫外a法一
针对内衣棉:一般添加
3-4份。
般。b法4级,a法3-4级
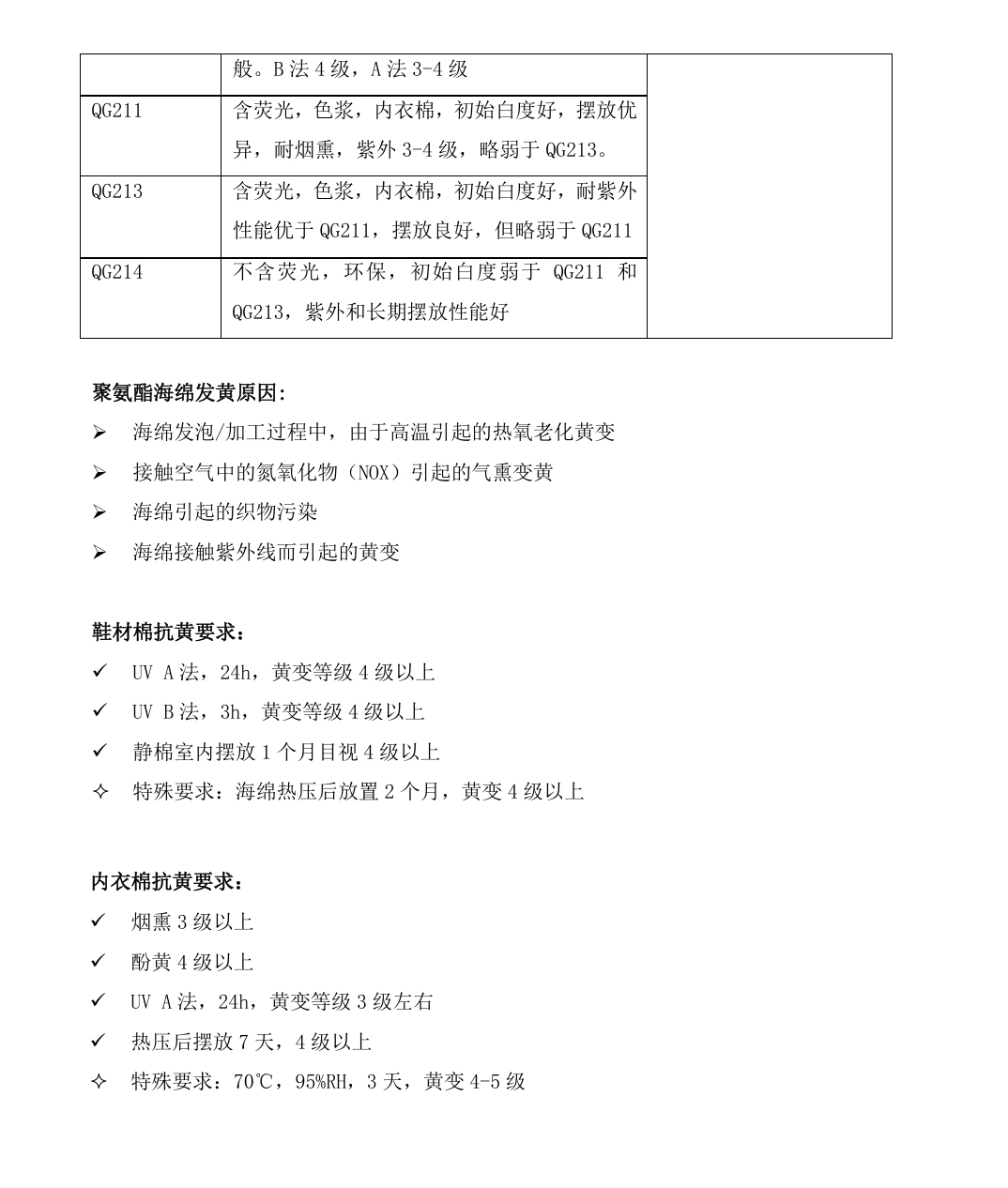
qg211 含荧光,色浆,内衣棉,初始白度好,摆放优
爱彩8异,耐烟熏,紫外3-4级,略弱于qg213。
爱彩8qg213 含荧光,色浆,内衣棉,初始白度好,耐紫外
爱彩8性能优于qg211,摆放良好,但略弱于qg211
qg214 不含荧光,环保,初始白度弱于 qg211 和
qg213,紫外和长期摆放性能好
聚氨酯海绵发黄原因:
ø 海绵发泡/加工过程中,由于高温引起的热氧老化黄变
ø 接触空气中的氮氧化物(nox)引起的气熏变黄
ø 海绵引起的织物污染
爱彩8ø 海绵接触紫外线而引起的黄变
鞋材棉抗黄要求:
ü uv a法,24h,黄变等级4级以上
爱彩8ü uv b法,3h,黄变等级4级以上
爱彩8ü 静棉室内摆放1个月目视4级以上
² 特殊要求:海绵热压后放置2个月,黄变4级以上
内衣棉抗黄要求:
ü 烟熏3级以上
ü 酚黄4级以上
爱彩8ü uv a法,24h,黄变等级3级左右
ü 热压后摆放7天,4级以上
² 特殊要求:70℃,95%rh,3天,黄变4-5级


